陕西咸阳氢赋能零碳智慧能源系统建设项目招标

来源:全国公共资源交易平台 | 作者:榆氢网 | 发布时间 :2025-03-25 | 424 次浏览: | 🔊 点击朗读正文 ❚❚ | 分享到:

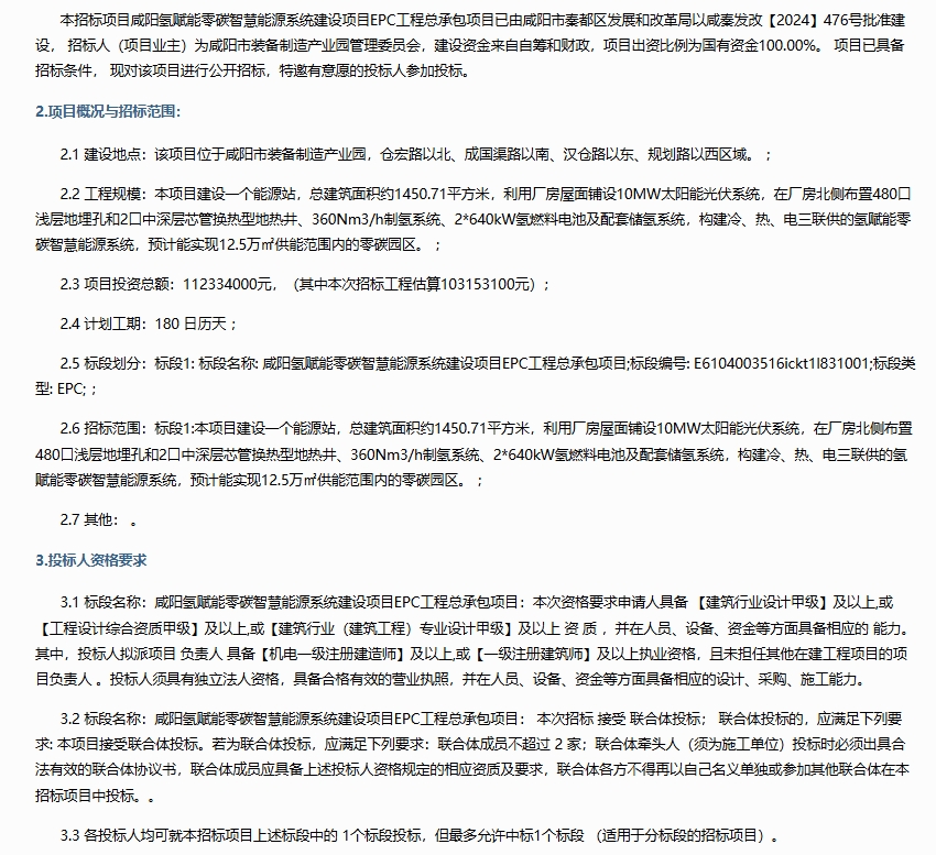
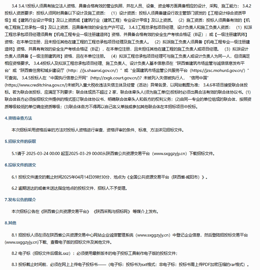
3月24日,咸阳氢赋能零碳智慧能源系统建设项目EPC工程总承包项目已由咸阳市秦都区发展和改革局以咸秦发改【2024】476号批准建设, 招标人为咸阳市装备制造产业园管理委员会,现对该项目进行公开招标。

该项目投资总额1.1亿元,位于咸阳市装备制造产业园,工程规模建设一个能源站,总建筑面积约1450.71平方米,利用厂房屋面铺设10MW太阳能光伏系统,在厂房北侧布置480口浅层地埋孔和2口中深层芯管换热型地热井、360Nm³/h制氢系统、2*640kW氢燃料电池及配套储氢系统,构建冷、热、电三联供的氢赋能零碳智慧能源系统,预计能实现12.5万㎡供能范围内的零碳园区。

具体招标信息如下:


免责声明:凡本网注明"来源:榆氢网"的作品,均为本站原创,转载请注明“来源:榆氢网”!凡本网注明“来源:XXX(非榆氢网”的作品,均转载自其它媒体和互联网,转载目的在于传递更多信息,内容仅供参考、【榆氢网】不保证信息的准确性、有效性、及时性和完整性、用户在使用时应自行承担风险

如用户发现网站上有侵犯其知识产权的作品,请及时与【榆氢网】联系,我们将及时修改或删除。

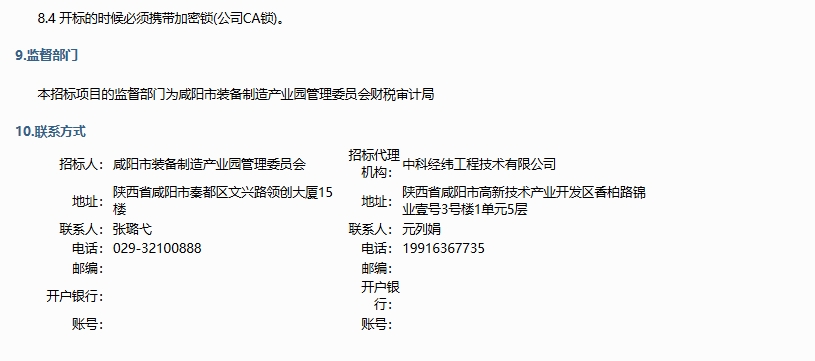
联系方式:

-电话:[18992227559]

-邮箱:[md@sxdbd.com]