国家铁路局:推动老旧内燃机车进行“电/氢”动力替换

来源:国家铁路局 | 作者:榆氢网 | 发布时间 :2025-06-05 | 244 次浏览: | 🔊 点击朗读正文 ❚❚ | 分享到:

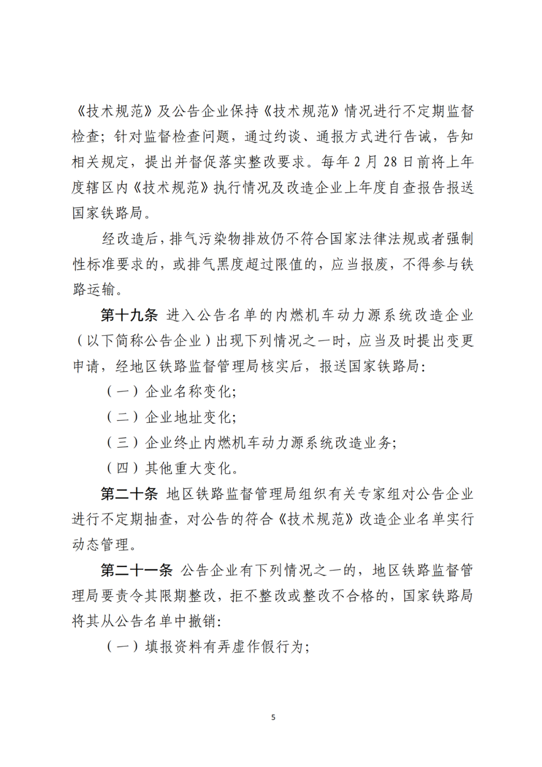
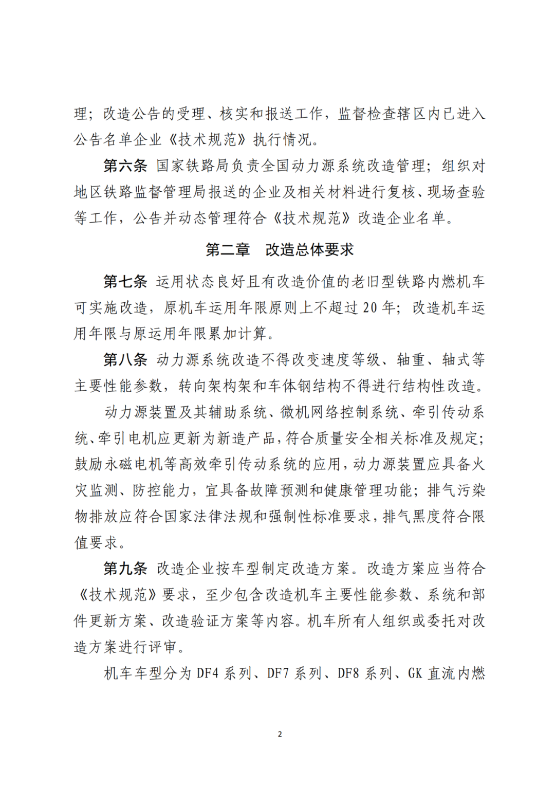
近日,国家铁路局组织编制《老旧型铁路内燃机车动力源系统改造管理规定》(以下简称《规定》),向社会公开征求意见。

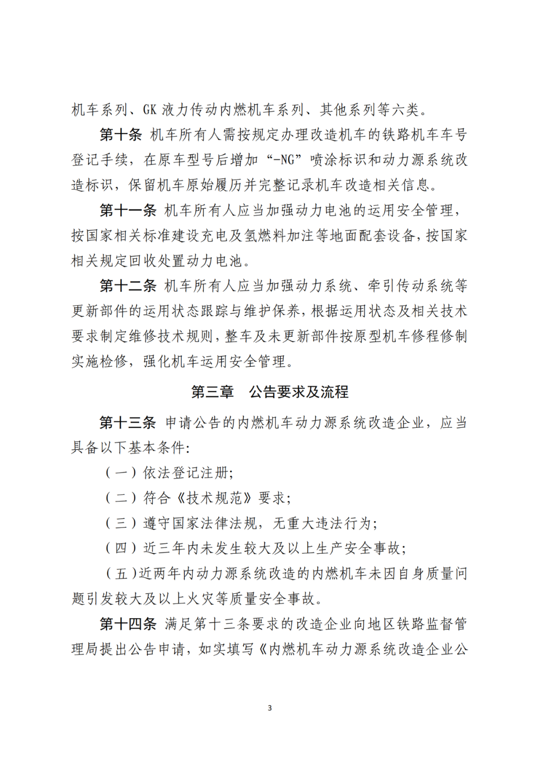
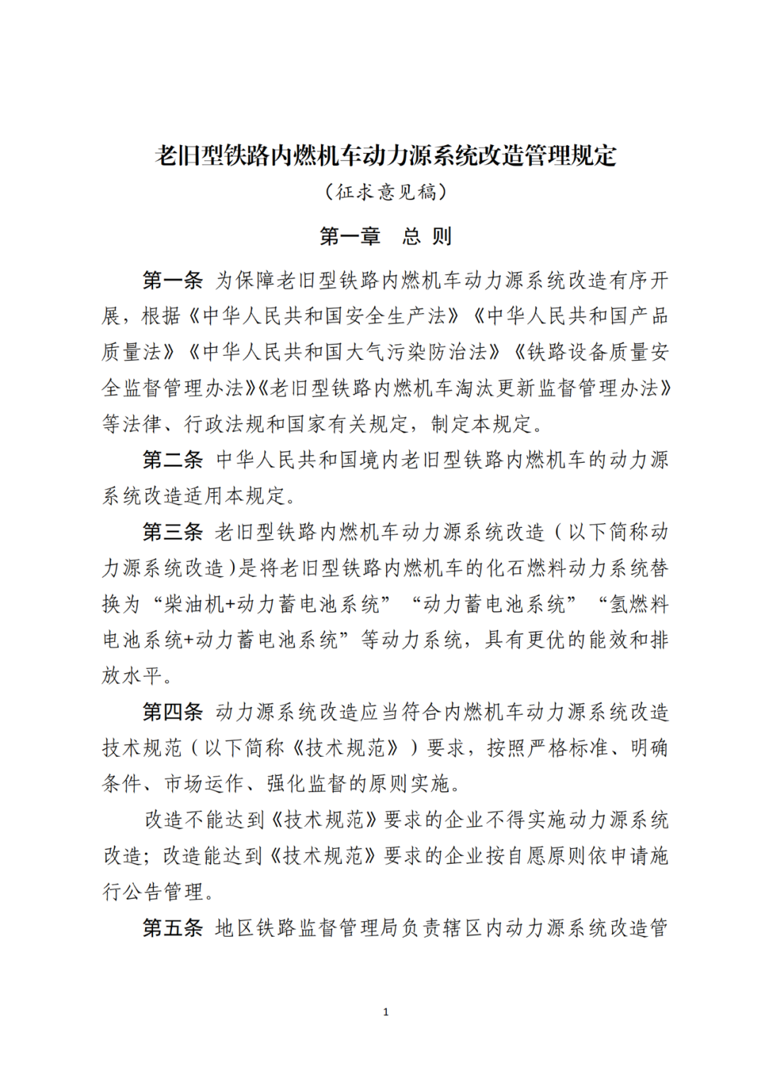
《规定》中提到,老旧型铁路内燃机车动力源系统改造,是将老旧型铁路内燃机车的化石燃料动力系统替换为“柴油机+动力蓄电池系统”“动力蓄电池系统”“氢燃料电池系统+动力蓄电池系统”等动力系统,具有更优的能效和排放水平。

图片

原文如下:

图片

图片

图片

图片

图片

图片

图片

图片

图片


免责声明:凡本网注明"来源:榆氢网"的作品,均为本站原创,转载请注明“来源:榆氢网”!凡本网注明“来源:XXX(非榆氢网”的作品,均转载自其它媒体和互联网,转载目的在于传递更多信息,内容仅供参考、【榆氢网】不保证信息的准确性、有效性、及时性和完整性、用户在使用时应自行承担风险

如用户发现网站上有侵犯其知识产权的作品,请及时与【榆氢网】联系,我们将及时修改或删除。

联系方式:

-电话:[18992227559]

-邮箱:[md@sxdbd.com]