氢能汇获悉,10月13日,国家发展改革委关于向社会公开征求《可再生能源消费最低比重目标和可再生能源电力消纳责任权重制度实施办法(征求意见稿)》意见的公告。
文件指出,本办法适用于能源用户可再生能源消费最低比重目标和省级行政区域可再生能源电力消纳责任权重的制定、监测和考核。
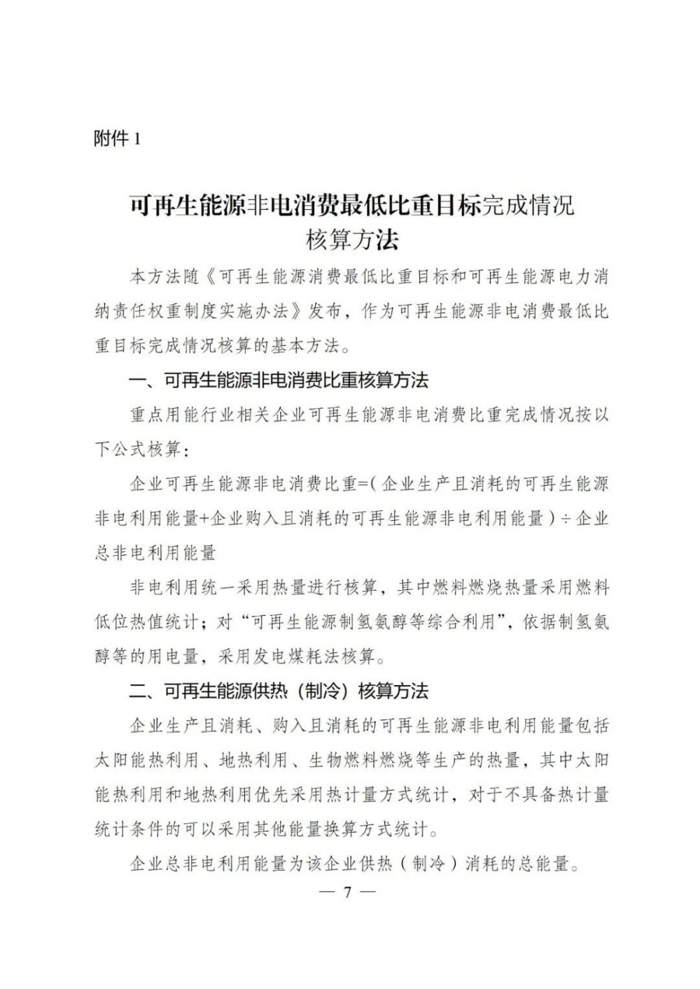
可再生能源消费最低比重是指能源用户消费的可再生能源在其总能源消费中的比重。可再生能源消费最低比重目标分为可再生能源电力消费最低比重目标和非电消费最低比重目标两类,其中电力消费最低比重目标包括全部可再生能源发电种类;非电消费最低比重目标包括可再生能源供热(制冷)、可再生能源制氢氨醇、生物燃料等可再生能源非电利用种类。
重点用能行业可再生能源电力消费最低比重目标可通过可再生能源电力自发自用、绿电直连、绿证绿电交易(划转)等方式完成;可再生能源非电消费最低比重目标可通过可再生能源供暖(制冷)、可再生能源制氢氨醇等综合利用、生物质能非电利用等方式完成。
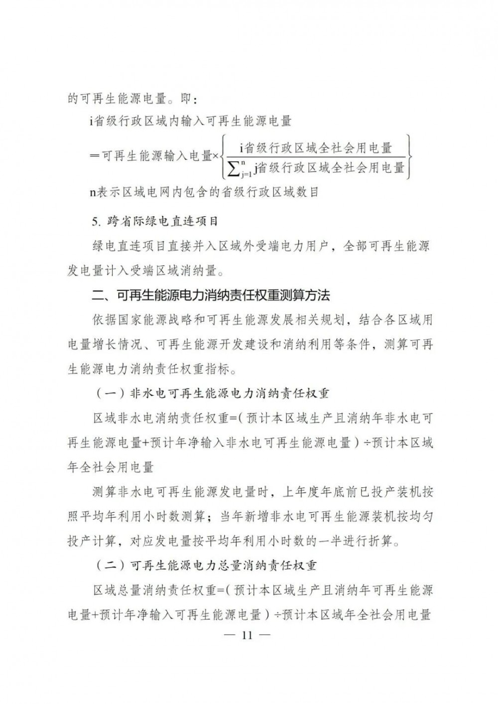
可再生能源电力消纳责任权重是指国家规定各省级行政区域消纳的可再生能源电量占本区域全社会用电量应达到的比重目标,分为可再生能源电力总量消纳责任权重和非水电消纳责任权重两类。总量消纳责任权重包括全部可再生能源发电种类;非水电消纳责任权重包括除水电以外的其他可再生能源发电种类。
电网企业应密切配合省级能源主管部门,加大电网投资建设,依据可再生能源电力消纳实施方案,组织经营区内各承担消纳责任的主体完成可再生能源电量消纳。
供电企业、售电企业、相关电力用户和使用自备电厂供电的企业等承担可再生能源电力消纳责任,配合做好可再生能源电量消纳,提升可再生能源消纳能力。
可再生能源制氢氨醇等综合利用核算方法:
1.可再生能源制氢氨醇等原材料利用
企业生产且消耗、购入且消耗的可再生能源非电利用能量包括可再生能源制氢氨醇等原材料利用对应的能源消费量。
企业总非电利用能量包括所有原材料利用对应的能源消费量。
2.可再生能源制氢氨醇等燃烧等综合燃料化利用
企业生产且消耗、购入且消耗的可再生能源非电利用能量包括可再生能源制氢氨醇等燃烧等综合燃料化利用产生的能量。
企业总非电利用能量包括所有形式燃料燃烧等综合利用产生的能量。
政策如下:

国家发展改革委关于向社会公开征求《可再生能源消费最低比重目标和可再生能源电力消纳责任权重制度实施办法(征求意见稿)》意见的公告
为贯彻落实《中华人民共和国能源法》要求,落实可再生能源在能源消费中的最低比重目标,完善可再生能源电力消纳保障机制,推动可再生能源高质量发展,助力实现碳达峰碳中和,我们研究编制了《可再生能源消费最低比重目标和可再生能源电力消纳责任权重制度实施办法(征求意见稿)》,现向社会公开征求意见。
请登录国家发展改革委门户网站(https://www.ndrc.gov.cn/),进入首页互动交流版块“意见征求”专栏,提出宝贵意见建议。传真请发至010-81929501,电子邮件请发至cuigs@nea.gov.cn。
意见反馈截止日期为2025年11月12日。感谢您的参与和支持!
附件:可再生能源消费最低比重目标和可再生能源电力消纳责任权重制度实施办法(征求意见稿)
国家发展改革委
2025年10月13日












